Wednesday April 2026

হটলাইন

সেবা এবং ধাপ

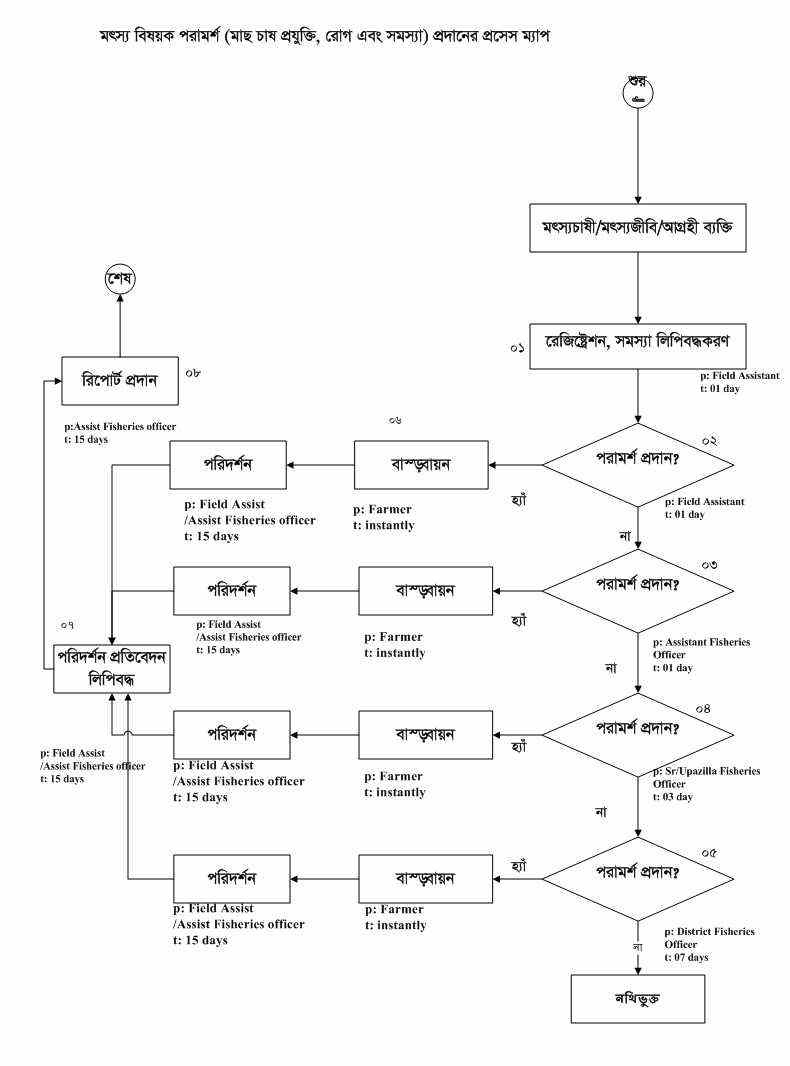
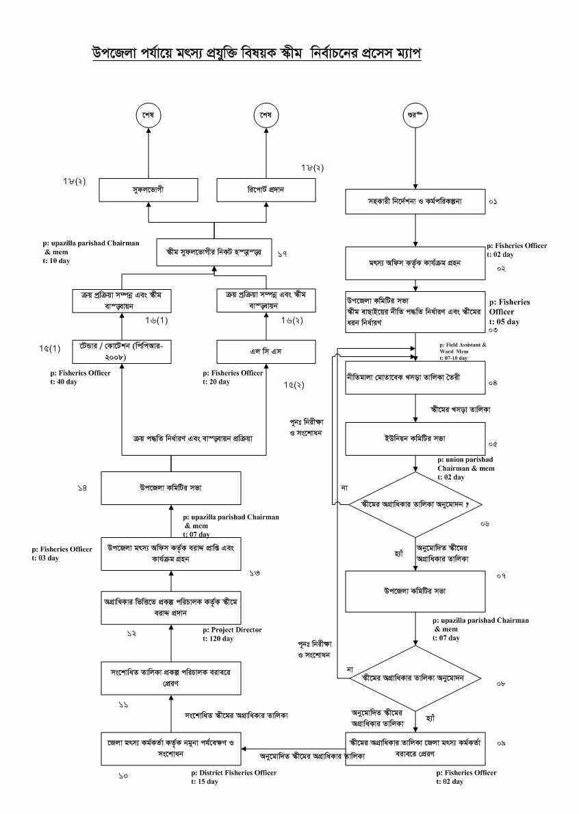
নং শিরোনাম সেবার ধাপ কার্যকলাপ
  
সারণী ০৫ দেখুন
সারণী ০৪ দেখুন
সারণী ০৩ দেখুন
সারণী ০২ দেখুন
সারণী ০১ দেখুন
মৎস্য অভয়াশ্রম স্থাপনের মাধ্যমে মাছের প্রজনন ক্ষেত্র ও আবাসস্থল উন্নয়নের মাধ্যমে উৎপাদন বৃদ্ধি। দেখুন
রাজস্ব ও উন্নয়ন প্রকল্পের মাধ্যমে জলাশয়ে রুই জাতীয় ও বিলুপ্তি প্রায় দেশী প্রজাতীর পোনা অবমুক্তকরণ। দেখুন
বিভিন্ন প্রকল্পের মাধ্যমে জলাশয় পূণ:খনননের মাধ্যমে পরিবেশ উন্নয়ন ও মৎস্য উৎপাদন বৃদ্ধি। দেখুন
বিভিন্ন মৎস্য প্রদর্শনীর মাধ্যমে মৎস্য চাষীদের লাগসই প্রযুক্তি হস্তান্তর। দেখুন
১০ মৎস্য চাষীদের সরকারী হ্যাচারীর মাধ্যমে মনসম্মত রেণু পোনা উৎপাদন ও সরবরাহ। দেখুন
দেখছেন ১ থেকে ১০ পর্যন্ত, মোট ১০ এন্ট্রি

এক্সেসিবিলিটি

স্ক্রিন রিডার ডাউনলোড করুন